











剩餘庫存20本
1. 此書為提供報考就業考試考生使用的歷屆試題書:
此書適用於公職考試,想要成為公務員的就業族群,大多會選擇報考此項國家考試。試題大補帖系列提供報考這類考試的考生,一本彙整【共同科目 - 法學知識】的考前衝刺歷屆試題演練書,考生只需購買一本書,即可抓住法學知識考科的重點題型。
2. 收錄多年度完整試題(今年度收錄112~114年度試題)。
3. 試題大補帖搭配百官網公職,買書即贈200分鐘免費試聽課程。
4. 搭配新試界線上測驗平台,登入並註冊會員,即可享有隨時隨地備考的考試利器!
5. 題題附有解析,讓考生一邊刷題,同時精準汲取解題脈絡與思維,助考生增進備考實力。
內容簡介
1. 內文特色:
專為【高普考】、【地方特考】考生出版的解題書,完整收錄【法學知識】112~114年試題,考前衝刺必備大補帖——
(1) 補班名師解題,不用三顧茅廬立即獲得大師精準考題解析。
(2) 多年度試題一次收錄,輕鬆練習歷屆試題。
(3) 一題搭配一詳解,演練有錯立即修正,加深印象。
2. 適用族群:
對於有志報考國考的考生,歷屆試題書可說是必備武器,透過演練歷屆試題,能讓考生快速瞭解出題方向以及常考重點,故此歷屆試題書適用的使用者約有以下幾種:
(1) 書籍內容:
a. 對於在政府單位工作有興趣的就業族群。
b. 想要報考高普考、地方特考的考生。
(2) 書籍性質(試題書):
a. 想在大考前用歷屆試題做最後衝刺的考生。
b. 喜歡以刷題的方式快速學測驗題解法的考生。
c. 沒有太多時間從頭到尾仔細複習,想快速抓重點的考生,如:邊就業邊備考的考生、考前2~3個月才開始準備考試的考生等。
3. 題題有解析,最有效的複習:
每題附有補班授課老師的參考解析,讓讀者可以在實戰演練的同時,在瞭解解題脈絡與方法的基礎上,活用該科常考重點,達到考前最有效率的複習狀態。
4. 精簡清晰的排版風格,幫助考生在備考壓力下,讓考生以平穩老練的心態做考前練習。
四等
【法學知識】
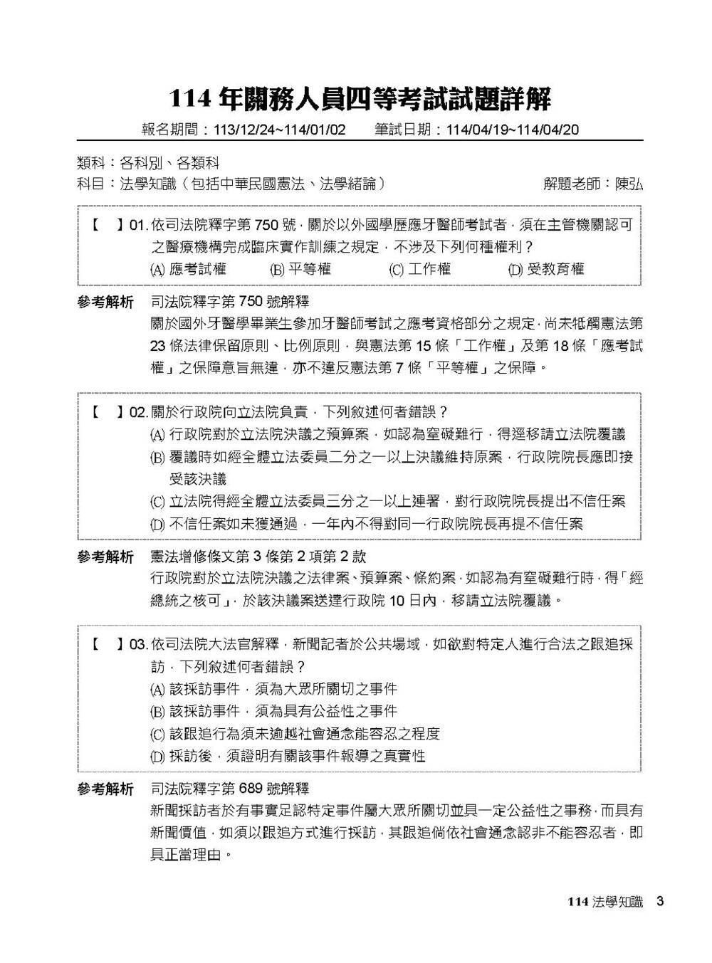
◎關務四等
114年
113年
112年
◎普通考試
114年
113年
112年
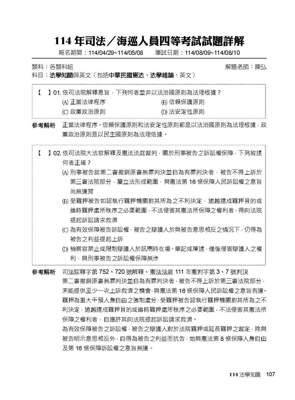
◎司法/海巡/移民
114年
113年
112年
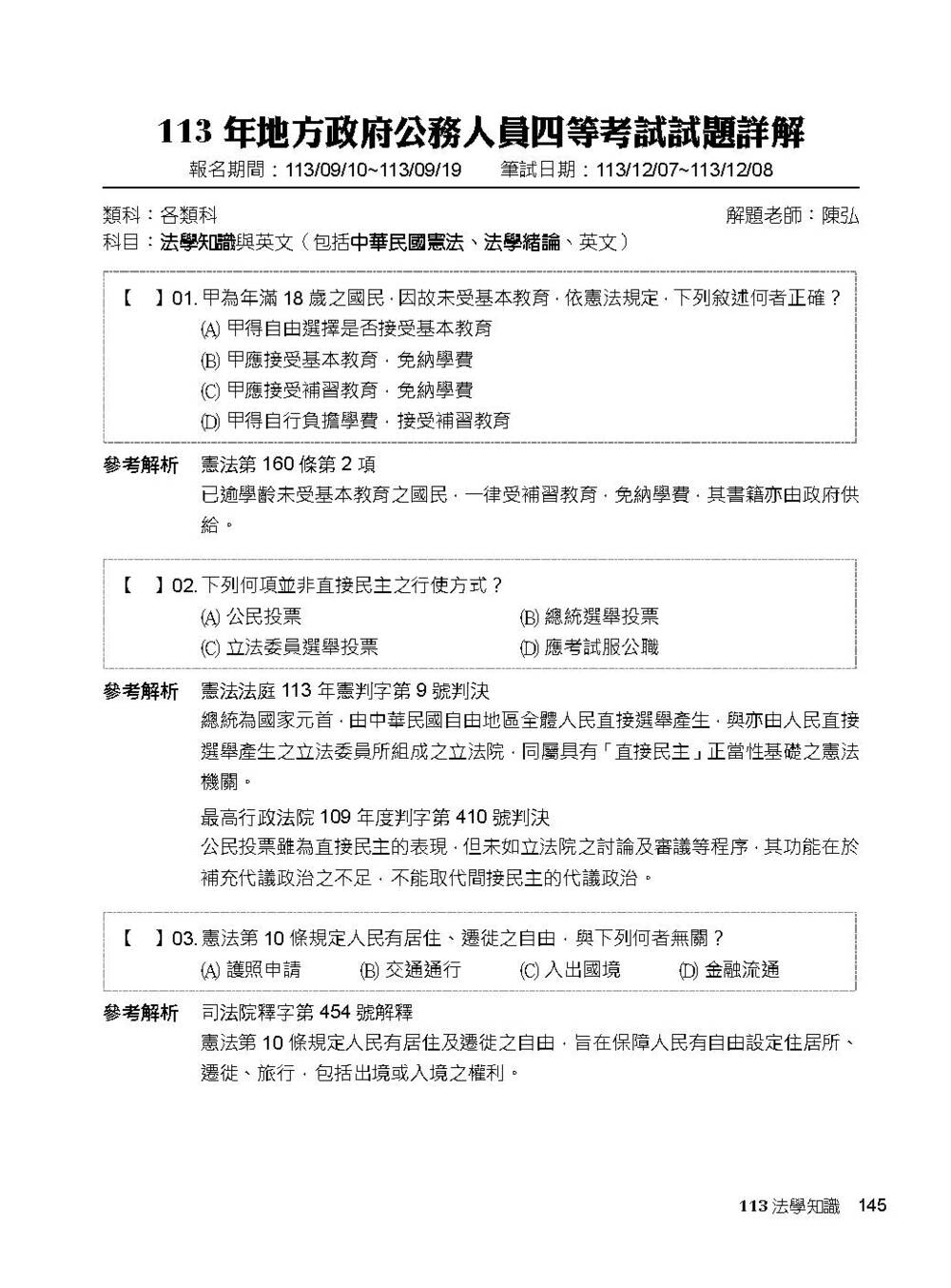
◎地方四等
113年
112年
三等
【法學知識】
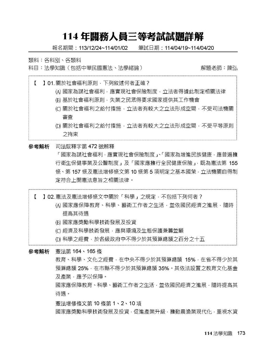
◎關務三等
114年
113年
112年
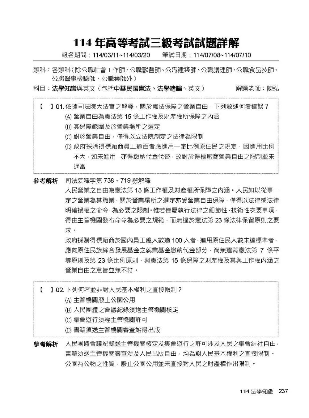
◎高考三級
114年
113年
112年
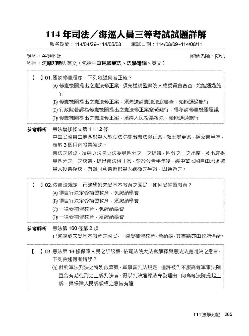
◎司法/海巡/移民
114年
113年
112年
◎地方三等
113年
112年