











剩餘庫存20本
1. 此書為社內主要專門給公職考試的考生使用的歷屆試題書:
此書適用於高普考、地方特考三、四等考試,每年想要成為財商類行政人員、從事財務或會計相關領域的公職人員,大多會選擇報考此項國家考試,作為進入國家機關從事財商領域工作的首要門檻。此系列的試題書,提供想要報考公職、關務特考的考生,能有一本考前衝刺的歷屆試題演練書,一本書即可抓住各考科的重點題型。
2. 收錄完整多年度完整試題(今年度收錄107~114年度試題)。
3. 右頁皆附頁籤以標示該份試題的科目,方便書籍使用者查找想要練習的科目。
4. 搭配百官網,買書即贈200分鐘免費試聽課程。
5. 搭配新試界2.0線上測驗平台,登入並註冊會員,即可享有隨時隨地備考的大好機會!
6. 每題附有解析,一本歷屆試題書讓讀者邊刷題,邊汲取解題脈絡與思維,助考生增加備考實力。
目錄
1. 內文特色:
公職考試試題書的科目多元,其中商類相關科目以6項重複率較高及報考率較高的科目為主,分不同科目及題型出版成書,依序為:財政學(申論題型)、財政學(測驗題型)、會計學(申論題型)、會計學(測驗題型)、經濟學(申論題型)、經濟學(申論題型)、公共經濟學(申論題型)、貨幣銀行學(申論題型)、統計學(申論題型)。每一本書皆收錄該項專業科目試題及詳解,讓考生不需費力地上網爬文找歷屆試題,只要一本試題大補帖在手,便能立即實戰演練,並且有效整理歷屆重點作為考前衝刺複習書。
2. 適用族群:
由於公職考試三、四等中,會計學屬於財商類行政人員的必備知識之一,不論是中央政府或是地方政府機構都有財商類行政人員的需求,考試機會多,因此有興趣從事財務相關工作,且希望工作型態穩定有保障者,很適合報考高普考、地方特考或關務特考成為財商領域的公職人員。對於這類型的族群,試題書可說是必備武器,透過歷屆試題能了解出題方向以及常考的重點,因此此本歷屆試題書的使用者約有以下幾種:
(1) 對於財商相關的工作有興趣的就業族群。
(2) 想要報考高普考、地方特考或關務特考中財稅行政、會計及金融保險等類科的考生。
(3) 想在大考前用歷屆試題做最後衝刺的考生。
(4) 喜歡以刷題的方式快速學習的邊就業邊備考的考生。
3. 每題附有詳盡完整的參考解析,讓讀者可以精準抓住常考重點、抓住常考的陷阱題,最有效的考前學習。
4. 精簡清晰的排版風格,幫助考生更輕鬆地做考前練題。
目錄
【會計學概要】
◎普通考試
114年
113年
112年
111年
110年
109年
108年
107年
◎地方四等
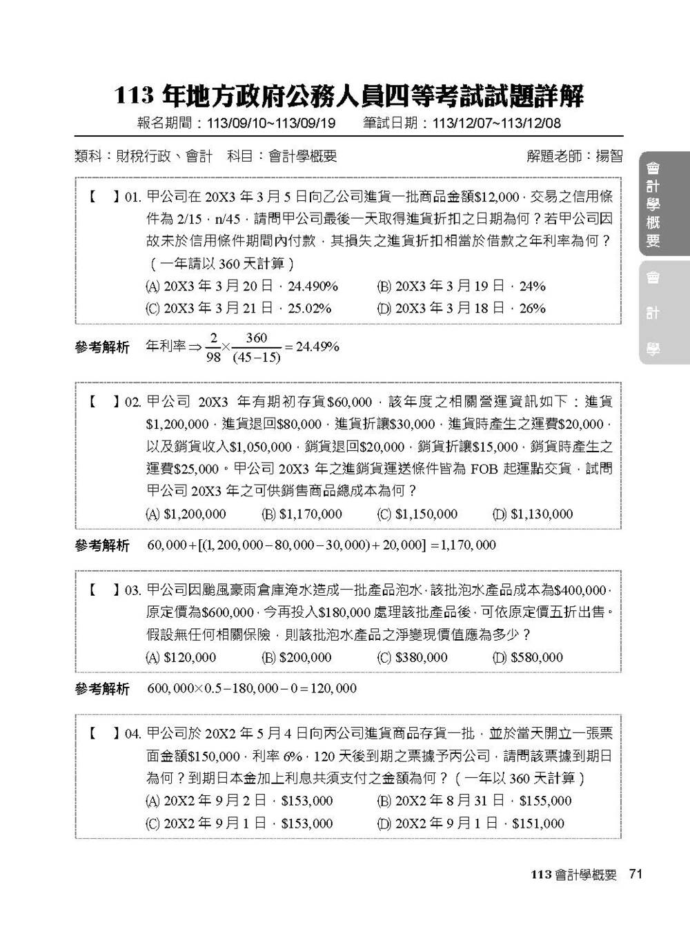
113年
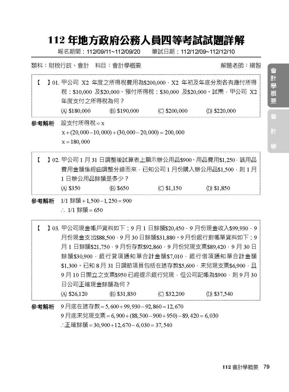
112年
111年
110年
109年
108年
107年
【會計學】
◎高考三級
114年
113年
112年
111年
110年
109年
108年
107年
◎地方三等
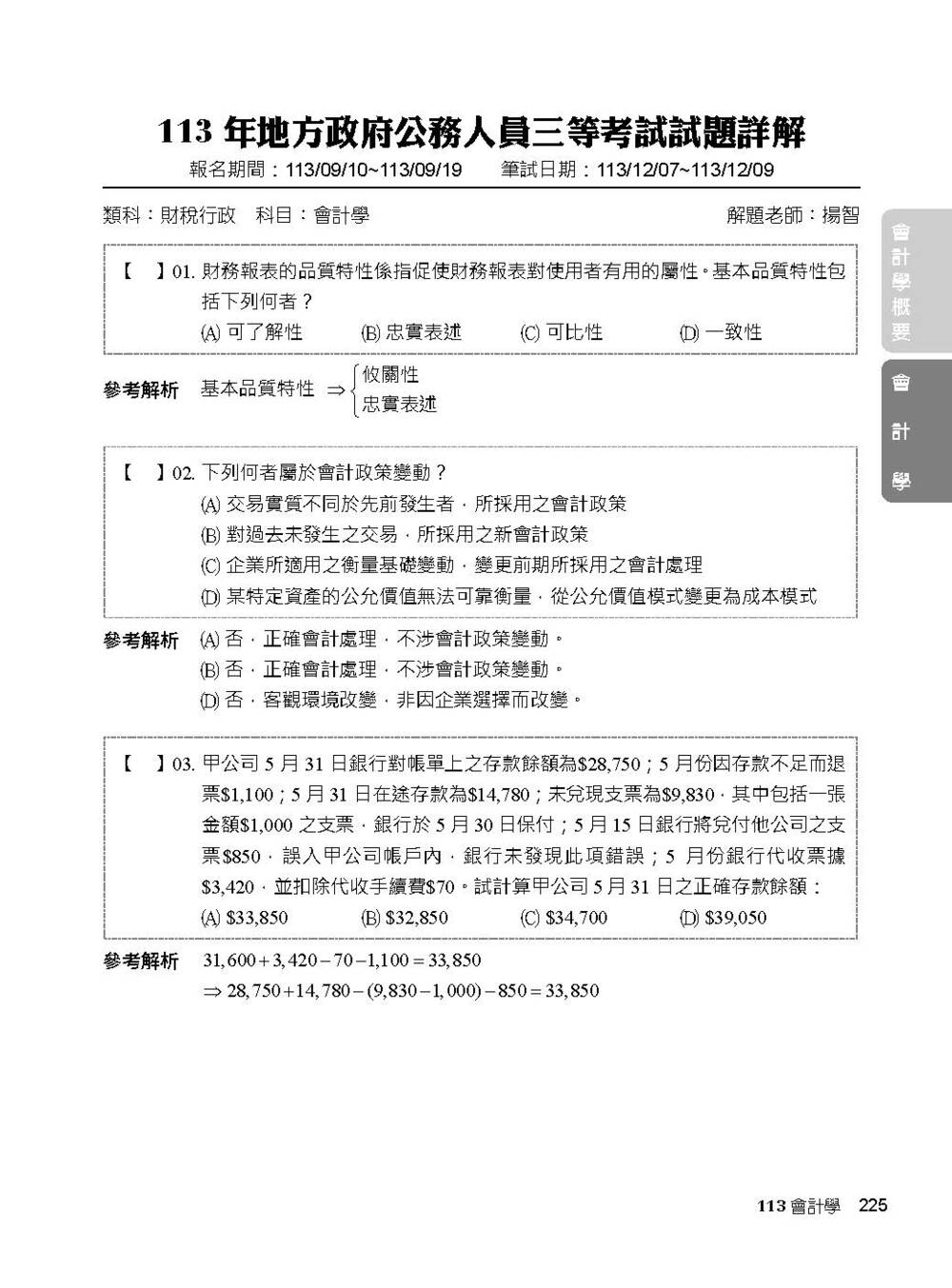
113年
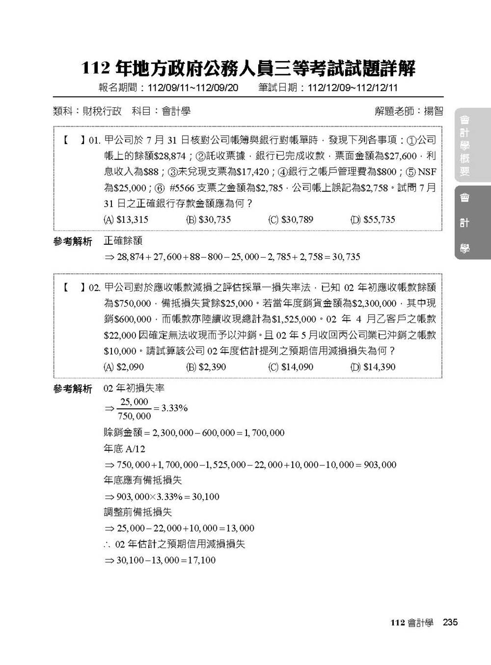
112年
111年
110年
109年
108年
107年