











剩餘庫存20本
1. 此書為社內主要專門給報考就業考試的考生使用的歷屆試題書:
此書適用於公職考試三、四等考試,如:高考、地方特考之文化行政類科,每年想要成為文化類型公職人員,大多會選擇報考此項國家考試,作為進入國家機關從事文化領域工作的首要門檻。此系列的試題書,提供想要報考這類考試的考生,能有一本考前衝刺的歷屆試題演練書,考生只需購買一本書,即可抓住各考科的重點題型。
2. 收錄多年度完整試題(今年度收錄106~114年度試題)。
3. 試題大補帖搭配百官網,買書即贈200分鐘免費試聽課程。
4. 搭配新試界2.0線上測驗平台,登入並註冊會員,即可享有隨時隨地備考的考試利器!
5. 題題附有解析,讓讀者一邊刷題,一邊精準汲取解題脈絡與思維,助考生增加備考實力。
內容簡介
1. 內文特色:
公職考試試題書的科目多元,其中以重複率較高及報考率較高的重點科目為主,分不同科目及題型出版成書,以文化行政類科為例,試題書包括:
(1) 國文(含作文)
(2) 本國文學概論(含本國文學概要)
(3) 藝術概論(含藝術概要)
(4) 文化人類學
(5) 法學知識
(6) 英文
每一本書皆收錄該科目的歷屆考題及詳解,讓考生不需費力地上網爬文找歷屆試題,只要一本試題大補帖在手,便能立即實戰演練,並且有效整理歷屆考試重點,作為考前衝刺複習書。
2. 適用族群:
適用備考高普考、地方特考三、四等之考生。此書針對申論題型為主,對於有志報考國考的考生,歷屆試題書可說是必備武器,透過演練歷屆試題,能讓考生快速瞭解出題方向以及常考重點,故此歷屆試題書適用的使用者約有以下幾種:
(1) 書籍內容:
a. 對於公家機關單位行政相關的工作有興趣的就業族群。
b. 想要報考國考文化行政的考生。
(2) 書籍性質(試題書):
a. 想在大考前用歷屆試題做最後衝刺的考生。
b. 喜歡以刷題的方式快速學習的考生。
c. 沒有太多時間從頭到尾仔細複習,想快速抓重點的考生,如:邊就業邊備考的考生、考前2~3個月才開始準備考試的考生…等。
3. 題題有解析,最有效的複習:
每題附有補班授課老師的參考解析,讓讀者可以在實戰演練的同時,在瞭解解題脈絡與方法的基礎上,活用該科常考重點,達到考前最有效率的複習狀態。
4. 精簡清晰的排版風格,幫助考生在備考壓力下,讓考生以平穩老練的心態做考前練習。
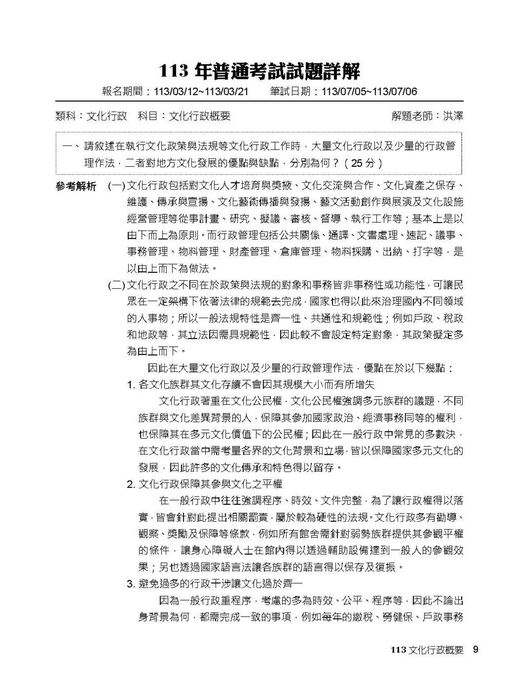
四等
【文化行政概要】
◎普通考試
114年
113年
112年
110年
109年
108年
107年
106年
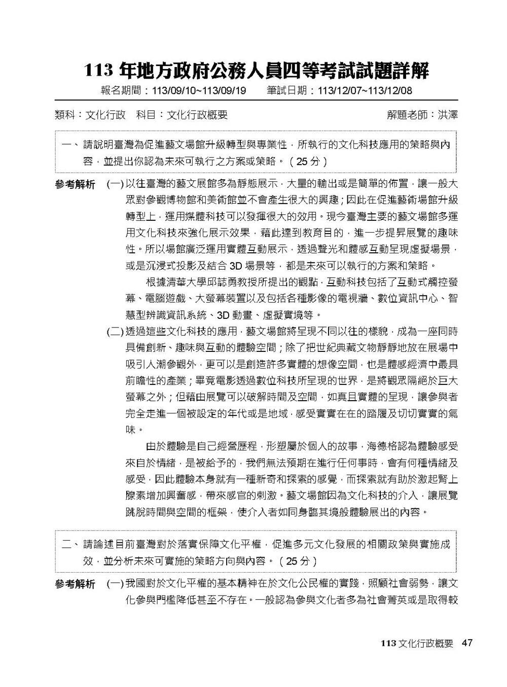
◎地方四等
113年
112年
111年
110年
109年
108年
107年
106年
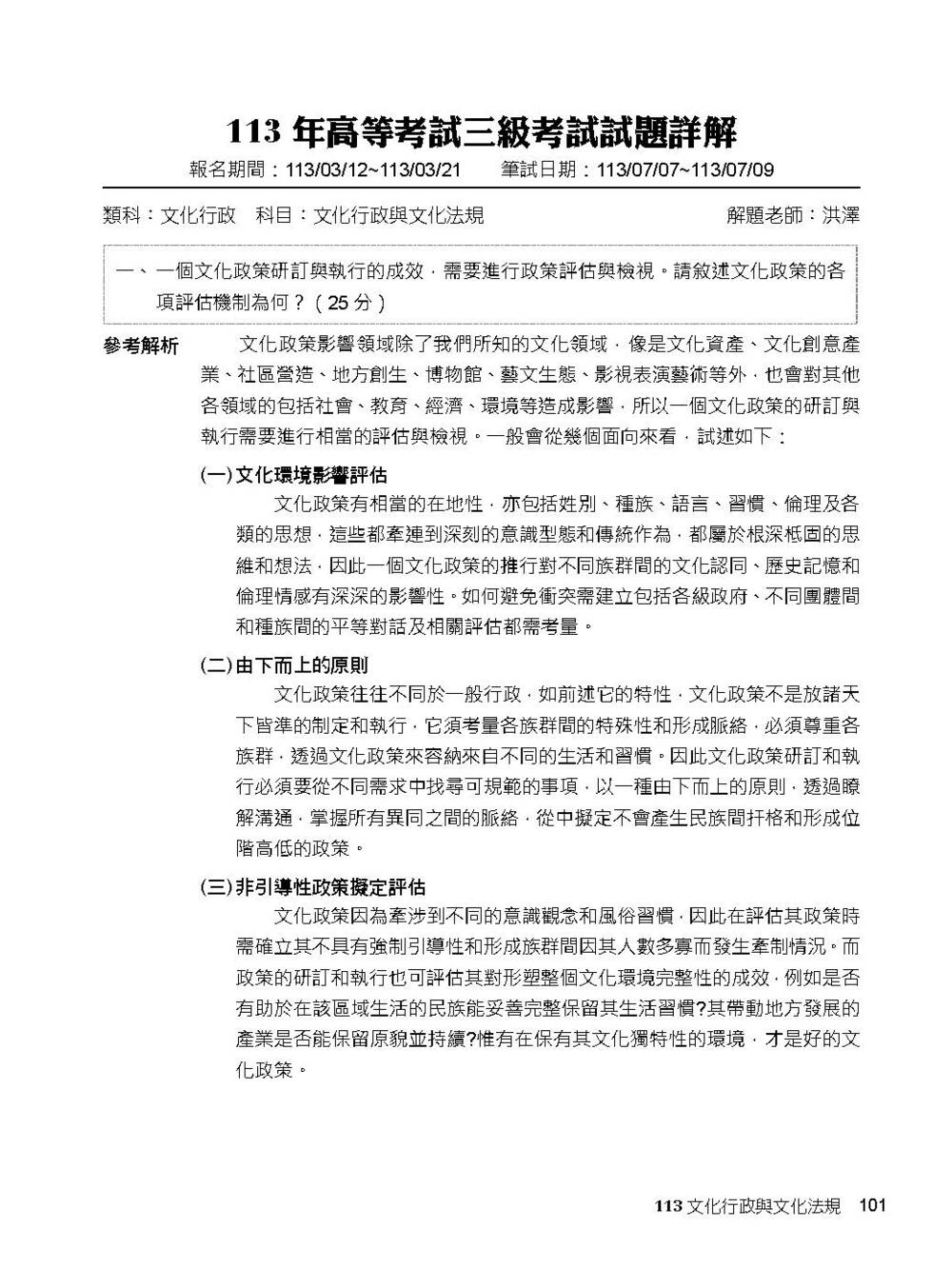
三等
【文化行政與文化法規】
◎高考三級
114年
113年
112年(文化行政與政策分析)
112年(文化資產概論與法規)
111年(文化行政與政策分析)
111年(文化資產概論與法規)
110年(文化行政與政策分析)
110年(文化資產概論與法規)
109年(文化行政與政策分析)
109年(文化資產概論與法規)
108年(文化行政與政策分析)
108年(文化資產概論與法規)
107年(文化行政與政策分析)
107年(文化資產概論與法規)
106年(文化行政與政策分析)
106年(文化資產概論與法規)
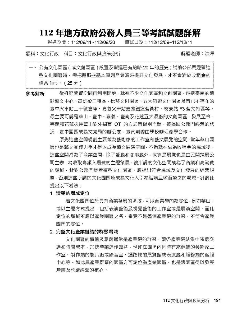
◎地方三等
113年
112年(文化行政與政策分析)
112年(文化資產概論與法規)
111年(文化行政與政策分析)
111年(文化資產概論與法規)
110年(文化行政與政策分析)
110年(文化資產概論與法規)
109年(文化行政與政策分析)
109年(文化資產概論與法規)
108年(文化行政與政策分析)
108年(文化資產概論與法規)
107年(文化行政與政策分析)
107年(文化資產概論與法規)
106年(文化行政與政策分析)
106年(文化資產概論與法規)