









剩餘庫存20本
1. 此書為提供報考就業考試考生使用的歷屆試題書:
此書適用於公職考試(高普考、地特),想要成為資訊處理相關領域的公職人員,大多會選擇報考此類國家考試,作為進入國家機關工作的首要門檻。
公職考試試題大補帖系列提供報考這類考試的考生,精選多年度公職考試歷屆試題演練書,考生只需購買一本書,即可抓住各公職考試科目的重點題型。
2. 收錄多年度完整試題(今年度收錄106~114年度試題)。
3. 建議搭配新試界線上測驗平台,登入並註冊會員,即可享有隨時隨地備考的考試利器!線上線下皆可學習
4. 題題附有解析,讓考生一邊刷題,同時精準汲取解題脈絡與思維,助考生增進備考實力。
5. 補班名師解題,不用三顧茅廬立即獲得考題解析。
內容簡介
1. 內文特色:
公職考試的考科組合多元,書籍依不同類科囊括報考重點科目並按照年度排列,分申論題型與測驗題型出版成書,本書收錄考試包含:
高等考試三級、普通考試、地方政府公務人員考試
本書收錄科目包含:資料處理、資料處理概要
不需費力上網爬文找歷屆試題,只要一本試題大補帖在手,便能立即實戰演練,並有效了解該考試考科重點,為考前模擬與衝刺複習。
2. 適用族群:
公職工作內容會依據類科不同有不同專業性,有資訊考科相關背景的考生,或是對於資訊處理領域相關的工作有興趣的就業族群,可透過演練歷屆試題,快速瞭解出題方向。
3. 題題有解析,最有效的複習:
在實戰演練的同時,在瞭解解題脈絡與方法的基礎上,活用該科常考重點,達到考前最有效率的複習狀態。
四等
【資料處理概要】
◎普通考試
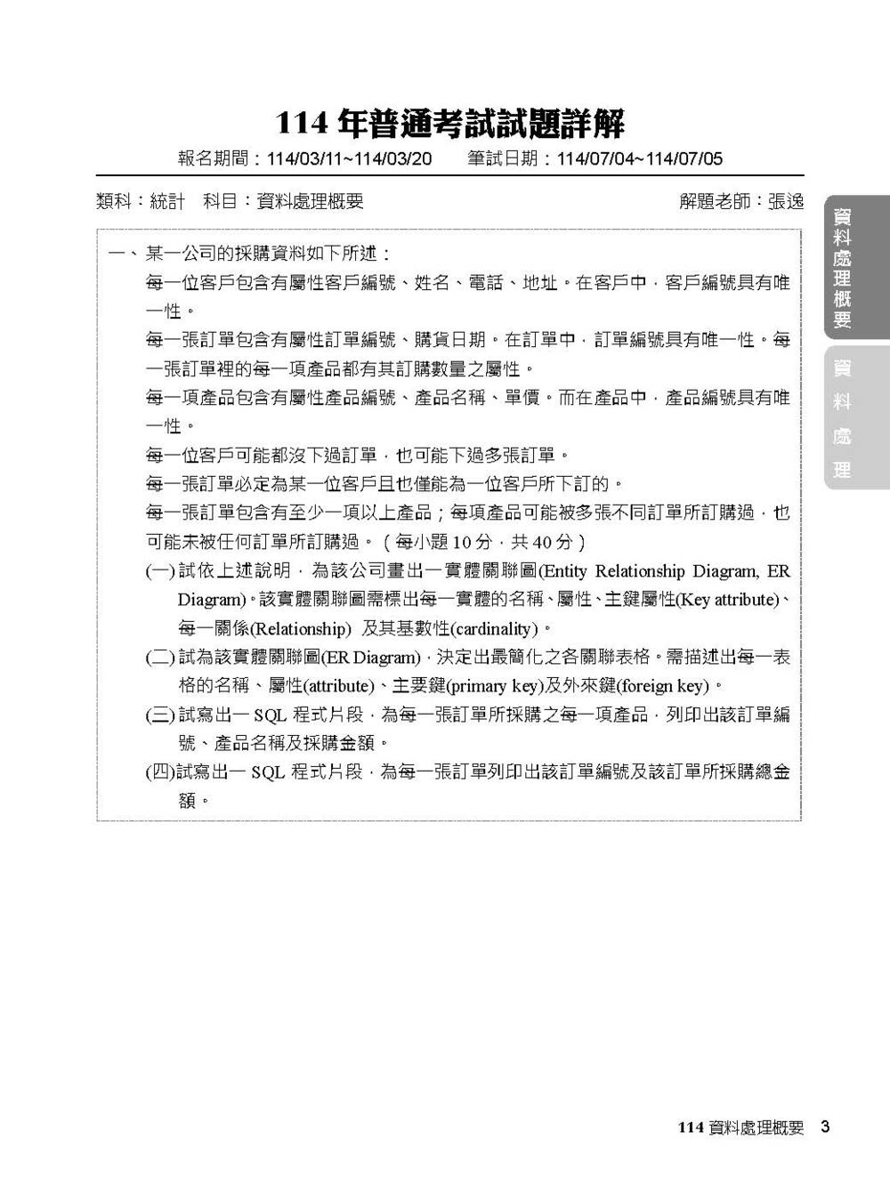
114年(統計)
113年(統計)
112年(統計、資訊處理)
111年(統計、資訊處理)
110年(統計、資訊處理)
109年(統計、資訊處理)
108年(統計、資訊處理)
107年(統計、資訊處理)
106年(統計、資訊處理)
◎地方四等
113年(統計)
112年(資訊處理)
111年(統計、資訊處理)
110年(統計、資訊處理)
109年(統計、資訊處理)
108年(統計、資訊處理)
107年(統計、資訊處理)
106年(資訊處理)
106年(統計)
三等
【資料處理】
◎高考三級
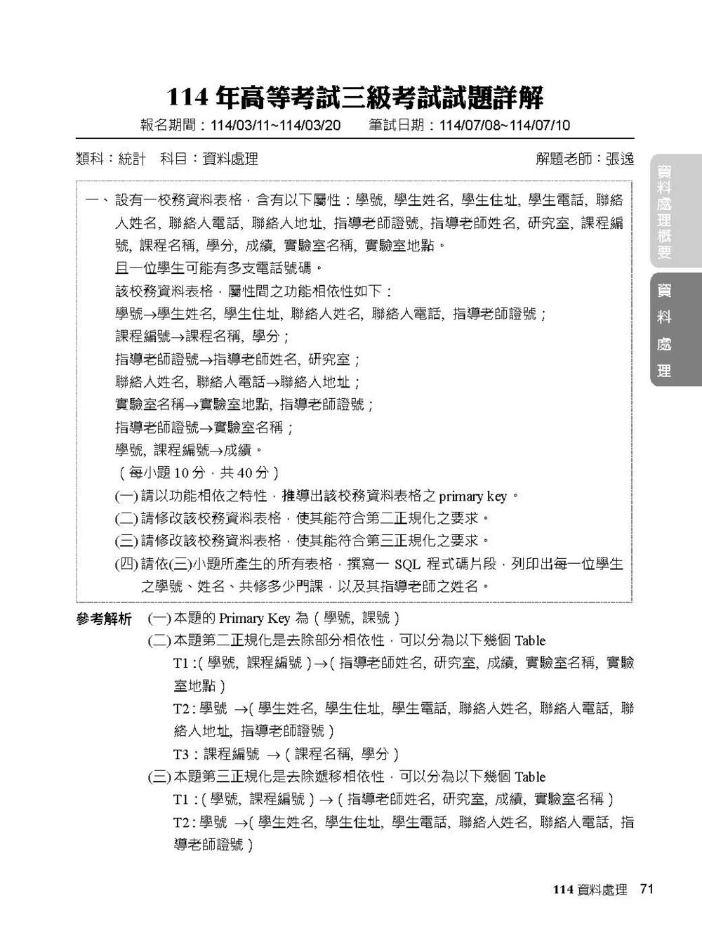
114年
113年
112年
111年
110年
109年
108年
107年
106年
◎地方三等
113年
112年
111年
110年
109年
108年
107年
106年