










剩餘庫存20本
1. 此書為提供報考初等考試考生使用的歷屆試題書:
此書適用於初等考試,對於想要報考「一般行政、一般民政、戶政、勞工行政、人事行政、廉政、經建行政」類科的族群,可說是必備武器。試題大補帖系列提供報考這類考試的考生,能有一本針對法學大意的考前衝刺歷屆試題演練書,考生只需購買一本書,即可抓住法學大意考科的重點題型。
2. 收錄多年度完整試題(今年度收錄110~115年度試題)。
3. 右頁附頁籤以標示該份試題的科目,方便書籍使用者快速查找想要練習的科目。
4. 試題大補帖搭配百官網公職,買書即贈200分鐘免費試聽課程。
5. 搭配新試界線上測驗平台,登入並註冊會員,即可享有隨時隨地備考的考試利器!
6. 題題附有解析,讓考生一邊刷題,同時精準汲取解題脈絡與思維,助考生增進備考實力。
內容簡介
【試題大補帖系列熱賣中!】
不容錯過的上榜必備好書在這裡!
精選多年度初等考試歷屆試題,讓你省去到處尋找考古題的煩惱!
試題按照年度排列,迅速掌握出題方向
每道題目提供完整解析,測驗、複習一把罩
初等考試試題書的科目多元,今年以重複率較高及報考率較高的科目為主,分類科出版成書,分別有:
(1) 財政學大意(測驗題型):適用財稅行政類科
(2) 電子學大意(測驗題型):適用電子工程類科
(3) 基本電學大意(測驗題型):適用電子工程類科
(4) 國文(測驗題型):適用各類科
(5) 行政學大意(測驗題型):適用一般行政類科
(6) 稅務法規大意(測驗題型):適用財稅行政類科
(7) 公務員法大意(測驗題型):適用廉政類科
(8) 公民與英文(測驗題型):適用各類科
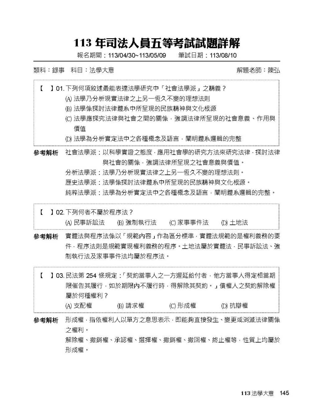
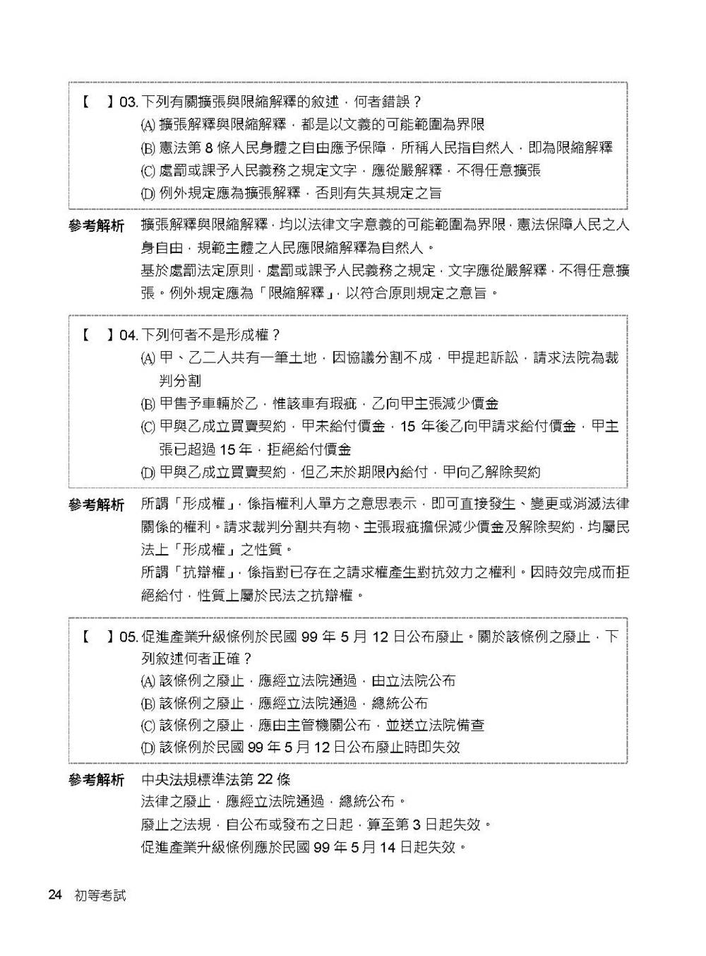
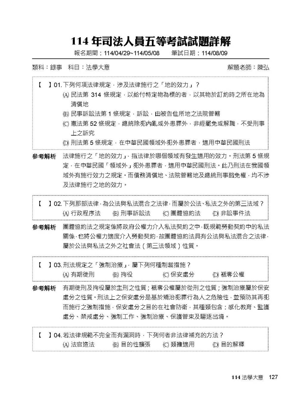
本書收錄初等考試【法學大意】110~115年的測驗試題詳解,幫助您一次準備全面應戰、熟悉題型順利上榜。
◎適用族群:
只要是中華民國國民、年滿18歲以上即可報考初等考試,沒有學歷背景的限制,且只有考選擇題,所以可說是國考的入門款。考生可依據所學的背景及興趣選擇自己喜愛的類科,舉例:商科學生可以報考財稅行政類科,電子類學生可以報考電子工程等。另外,初等考試也有許多行政類科,考科比高普考、地方特考簡單,考試科目大致上是學校的必修科目,因此有興趣成為公務員,很適合報考初等考試一圓公職夢。
對於想要報考「一般行政、一般民政、戶政、勞工行政、人事行政、廉政、經建行政」類科的族群,這本【法學大意】試題書可說是必備武器,透過歷屆試題能了解出題方向以及常考的重點,並且增加活用法條來判斷實際案例的經驗,更可以活化法律領域的基礎學習,因此這類試題書的使用者約有以下幾種:
(1) 對於文書行政業務、行政管理、政策宣導的工作有興趣的就業族群。
(2) 想要報考初等考試的一般行政、一般民政、戶政、勞工行政、人事行政、廉政、經建行政類科的考生。
(3) 想在大考前用歷屆試題做最後衝刺的考生。
(4) 喜歡以刷題的方式快速學習的考生。
(5) 沒有太多時間從頭到尾仔細複習,想快速抓重點的考生,如:邊就業邊備考的考生、考前2~3個月才開始準備考試的考生…等。
◎本書特色:
1.每一本書皆收錄該科目的歷屆考題及詳解,讓考生不需費力地上網爬文找歷屆試題,只要一本試題大補帖在手,便能立即實戰演練,並且有效整理歷屆考試重點,作為考前衝刺複習書。
2.題題有解析,最有效的複習:
每題附有補班授課老師的參考解析,讓讀者可以在實戰演練的同時,在瞭解解題脈絡與方法的基礎上,活用該科常考重點,達到考前最有效率的複習狀態。
3.精簡清晰的排版風格,幫助考生在備考壓力下,讓考生以平穩老練的心態做考前練習。