














剩餘庫存20本
為了讓讀者能由淺至深,完整的了解每一種化學系統消防安全設備,書中內容特別對於每一種滅火藥劑其滅火設備的滅火原理、滅火系統種類、系統組成架構及構件、外觀照片、系統動作原理、設計流程及設計案例等多所著墨。
為了因應113年4月24日內政部台內消字第1131601723號令修正發布的「各類場所消防安全設備設置標準」,本書內容作了大幅度改版,共分為五個章節,依序包括了滅火器、二氧化碳及惰性氣體滅火設備、鹵化烴滅火設備、乾粉滅火設備、簡易自動滅火設備及海龍滅火設備的介紹。內容除了對於上述各種化學系統消防安全設備進行系統化介紹外,書中並融入「各類場所消防安全設備設置標準」、「消防安全設備及必要檢修項目檢修基準」、內政部消防署消防法規函釋及NFPA等相關規定與規範進行探討及彙整。
為了讓讀者能由淺至深,完整的了解每一種化學系統消防安全設備,書中內容特別對於每一種滅火藥劑其滅火設備的滅火原理、滅火系統種類、系統組成架構及構件、外觀照片、系統動作原理、設計流程及設計案例等多所著墨。
本書除適合作為教學與對有意參加專技人員消防設備師、消防設備士考試參考用書外,亦可作為產官學各機構的訓練教材,希望藉由本書內容,提供剛要踏入消防產業界的初學者或已在消防職場上的先進參考。
本次化學系統消防安全設備改版重點,係以原有架構及113年4月24日內政部台內消字第1131601723號令修正發布的「各類場所消防安全設備設置標準」、109年8月21日內授消字第1090823174號令訂定的「消防安全設備及必要檢修項目檢修基準」作為改版的主軸,習題部分亦以近五年的專技人員消防設備師、消防設備士的選擇題及申論題題型,並附上答案解說,供讀者參考。
本書得以順利付梓,受許多師長及產業先進之勉勵與指教,消防設備師邵維揚、技師鄭純如、消防設備師吳祐辰、消防設備士邱荺芸,特此誌謝,大碩教育張容甄、吳檸爍小姐於編輯上協助,一併誌謝。惟作者才疏學淺,疏漏之處,在所難免,尚請各方先進不吝指正,以期使本書更臻完善。
Ch1 滅火器
第一節 滅火器之概念
第二節 設置標準及設計要領
第三節 檢修基準
第四節 習題
Ch2 二氧化碳及惰性氣體滅火設備
第一節 概說
第二節 系統設置要領
第三節 系統組成構件
第四節 竣工測試
第五節 檢修基準
第六節 習題
Ch3 鹵化烴滅火設備
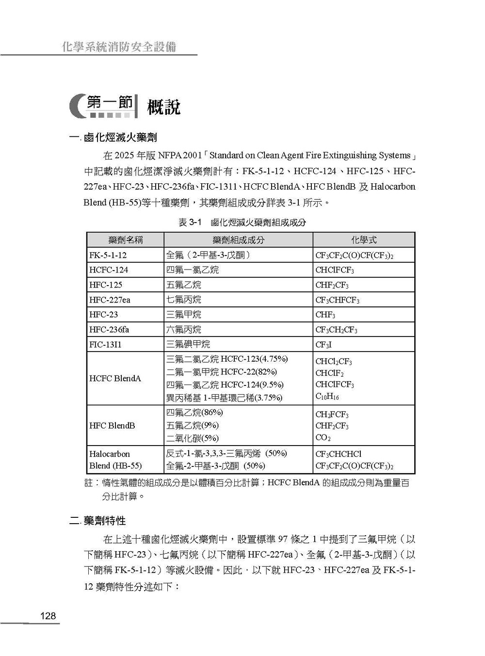
第一節 概說
第二節 系統設置要領
第三節 系統組成構件
第四節 鹵化烴滅火設備檢修基準
第五節 習題
Ch4 乾粉滅火設備
第一節 概說
第二節 系統設置要領
第三節 系統組成構件
第四節 設計要領
第五節 檢修基準
第六節 習題
Ch5 簡易及海龍滅火設備
第一節 簡易自動滅火設備
第二節 簡易自動滅火設備檢修基準
第三節 海龍滅火設備
第四節 習題
附 錄
附錄一 設置標準(節錄)
附錄二 法令解釋
附錄三 潔淨藥劑自動滅火設備檢核表設置標準
參考文獻