








剩餘庫存0本
【講重點系列帶你制霸考科】
刷考古題之前先讀懂這一本!
面對考試不僅要會解題,更要有紮實基本功!
★ 匯集補教名師多年教學經驗
★ 章節編排由淺入深、吸收效率倍增
★ 收錄各類經典題型、搭配詳解一點就通
這樣的你適合這本書:
☆ 新手入門
☆ 加強觀念
☆ 考前重點複習
☆ 專業進修
你值得優質的書籍 這本書陪你一起成長!
【講重點×試題大補帖必勝組合】
講重點系列觀念解析 + 試題大補帖刷題練習
大碩教育提供你全方面的備考戰術!
初階入門、加強複習都適用!
★兩種系列一起閱讀 離上榜之路更近一步★
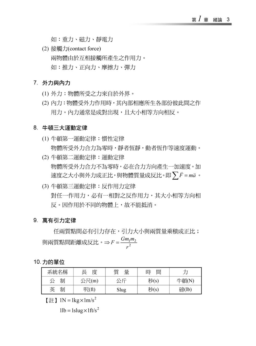
力學的分析可以說是一般工程設計上最基本的考慮,設計任何機械或結構時必定是從固體力學中的平衡條件開始,依序至運動、強度及剛性等多方面的考量。固體力學主要在探討固體受力的作用後所產生之一系列的力學行為,如平衡條件之分析、移動與轉動運動之描述、振動行為之控制、應力與變形效應之計算等,而其相應之課程中又以靜力學最為基礎。所以完整且紮實的靜力學觀念,有助於同學日後能有效的學好動力學與材料力學等相關科目。
學習靜力學的主要目的在於啟發學生運用簡單且合乎邏輯的方式去分析工程上受力而靜止之物體其平衡條件及關係,並利用一些基本的力學原理去解決問題。就研究所升學考試而言,靜力學除了是某些組別的專業必考科目以外,它也是動力學與材料力學的先修課程。所以筆者以去蕪存菁之方式將靜力學之重要內容濃縮整理成此書,期望能提高讀者之學習效率並縮短應考之準備時間。此外,本書大量收錄了近幾年的研究所入學考試的靜力學相關試題,以便讓讀者能掌握最新的考題趨勢,了解各校之出題風格與偏好。
本書特色
1.內容充實完整,為研究所及高普考技師等考生之最佳武器。
2.蒐集各大研究所之最新考題,讓讀者能掌握最新考情趨勢。
3.著重以觀念引導解題,解法簡單明瞭,易學易懂。
4.有系統的編排各單元內容,使讀者有事半功倍的學習效果。
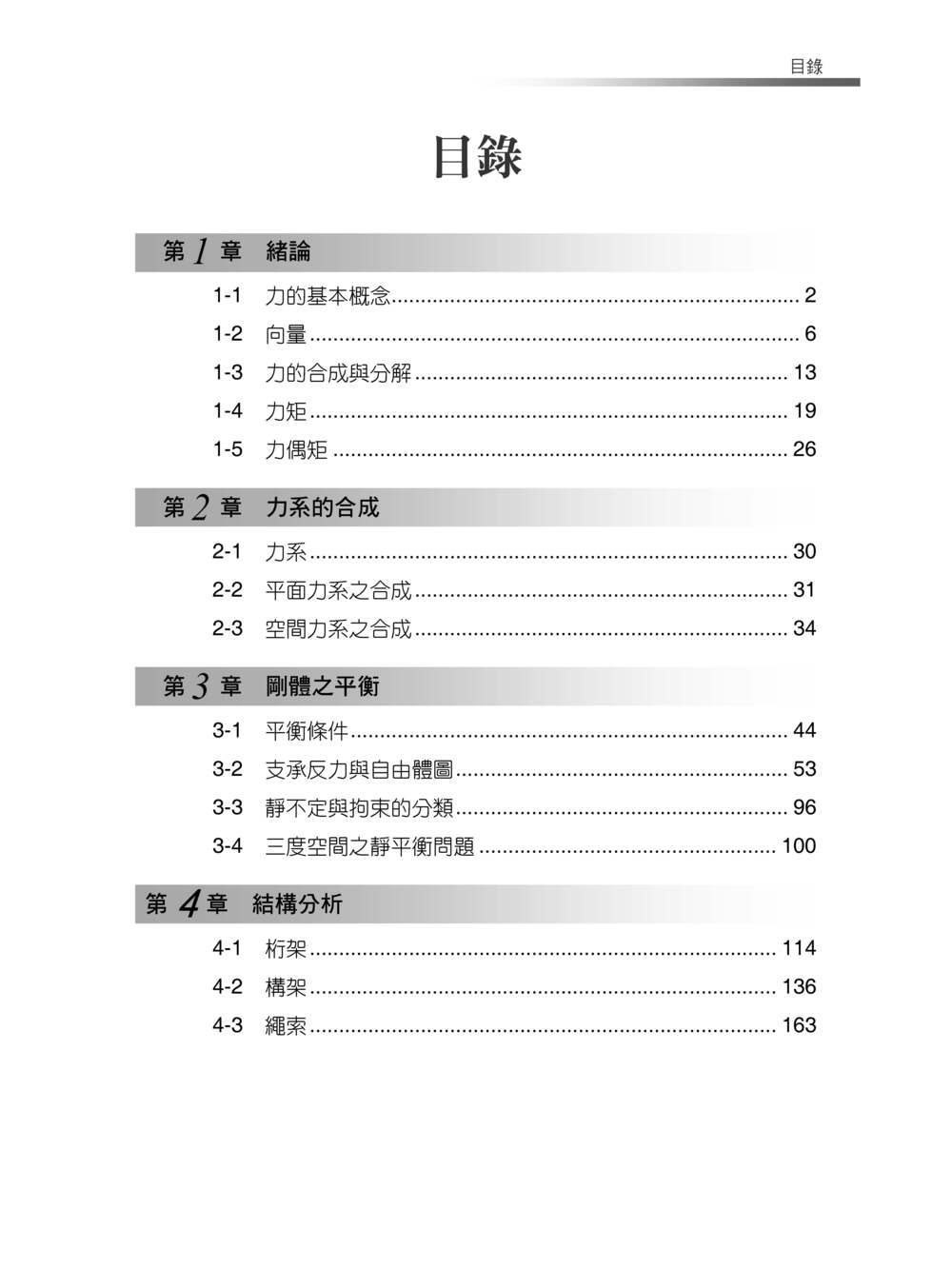
第1章 緒論
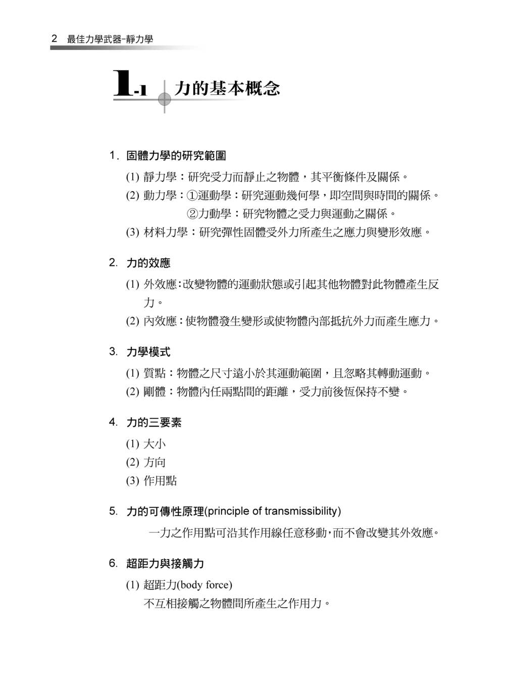
1-1 力的基本概念
1-2 向量
1-3 力的合成與分解
1-4 力矩
1-5 力偶矩
第2章 力系的合成
2-1 力系
2-2 平面力系之合成
2-3 空間力系之合成
第3章 剛體之平衡
3-1 平衡條件
3-2 支承反力與自由體圖
3-3 靜不定與拘束的分類
3-4 三度空間之靜平衡問題
第4章 結構分析
4-1 桁架
4-2 構架
4-3 繩索
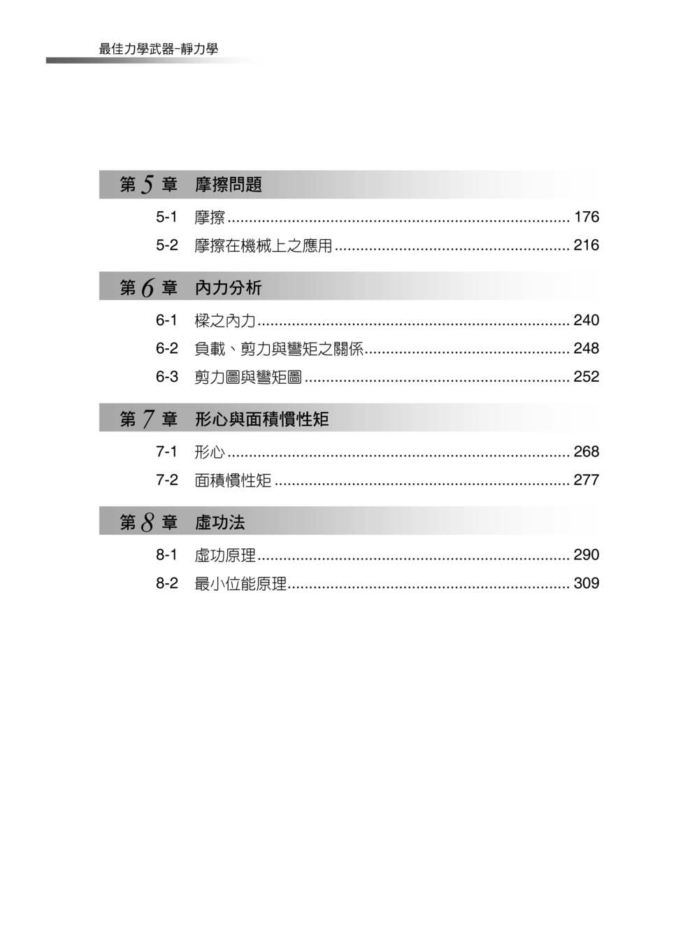
第5章 摩擦問題
5-1 摩擦
5-2 摩擦在機械上之應用
第6章 內力分析
6-1 樑之內力
6-2 負載、剪力與彎矩之關係
6-3 剪力圖與彎矩圖
第7章 形心與面積慣性矩
7-1 形心
7-2 面積慣性矩
第8章 虛功法
8-1 虛功原理
8-2 最小位能原理