







剩餘庫存0本
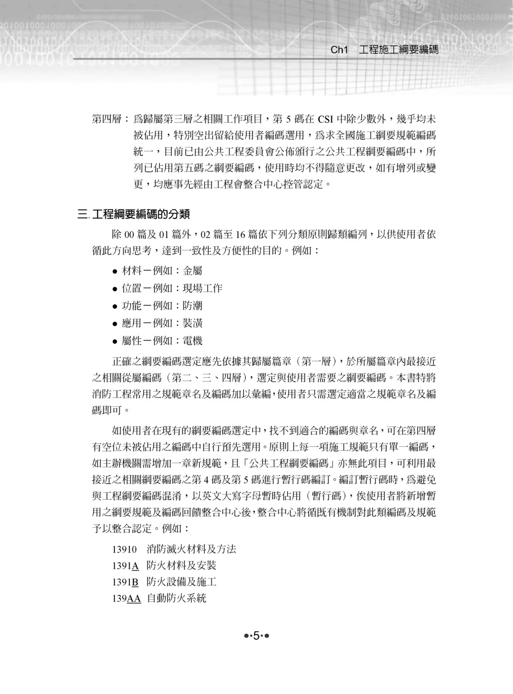
就消防工程而言,相關產業服務可分為消防設備、施工安裝及技術服務(設計、監造)三個區塊。當前的法令制度和相關書籍當中,多半僅涵及設備檢驗及裝設規定,至於在符合法令審核認可的前提下,設計者如何選定設備規格?編列程預算,擬定施工標準?監造者在施工過程的監督標準為何?審核基準依據為何?計價……驗收之規定……?則鮮少有相關資料的彙編。
由於消防工程的品質不僅只有正確的設備和裝設結果,倘若施工工法未盡理想,極易完工階段性能良好,但一段時日後便開始發生管路漏水、元件損壞、系統故障……等問題。使用者往往必須付出更多的時間和成本去修繕。
有鑑於此筆者逐搜集行政院公共工程委員會制定施工綱要規範之內容,結合筆者在消防工程實務上之經驗,彙編成書。希望本書資料納編的結果,能夠供予從事消防工程實務工作者使用。本書第三章內容,暫扼要到舉消防工程上常用的規範內容。隨著產業科技與技術的提昇,未來也將適時增列必要之規範內容。
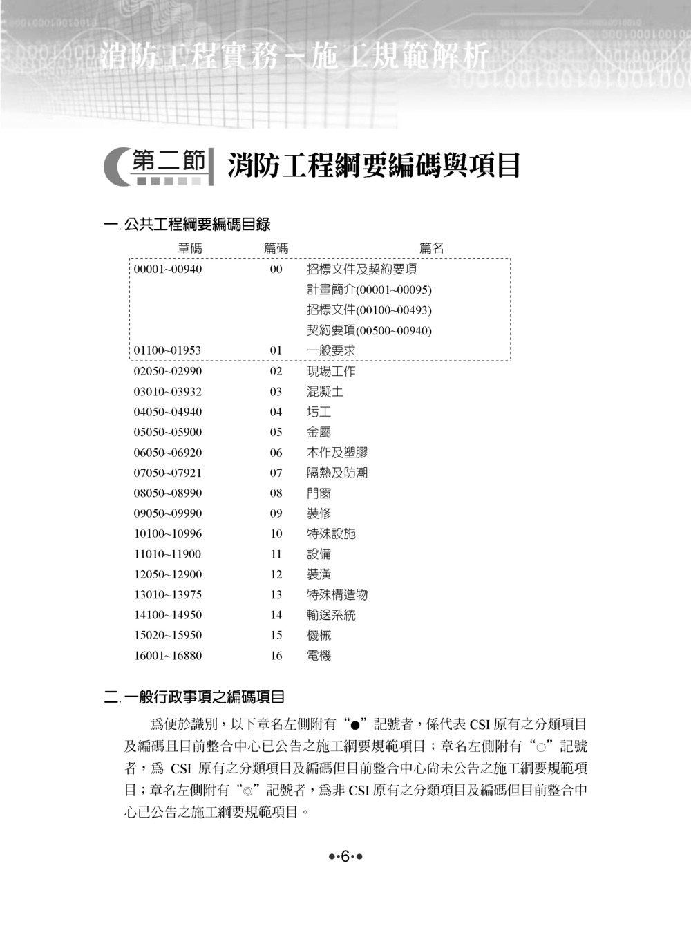
第一章 工程施工綱要編碼
第一節 工程綱要編碼使用說明
第二節 消防工程綱要編碼與項目
第二章 工程行政作業事項
第一節 施工綱要規範使用說明
第二節 施工綱要規範編撰說明
第三節 招標文件及契約作業
第三章 消防工程施工綱要規範彙編
第一節 金屬章節(05 篇)
第二節 隔熱及防潮章節(07 篇)
第三節 門窗章節(08 篇)
第四節 裝修章節(09 篇)
第五節 特殊構造物章節(13 篇)
第六節 機械章節(15 篇)
第七節 電機章節(16 篇)
第四章 消防工程細目碼編
第一節 細目碼之編訂方式
第二節 細目碼之編訂規則